咨询
顶部
当前位置:
首页
信息公开
通知、公告
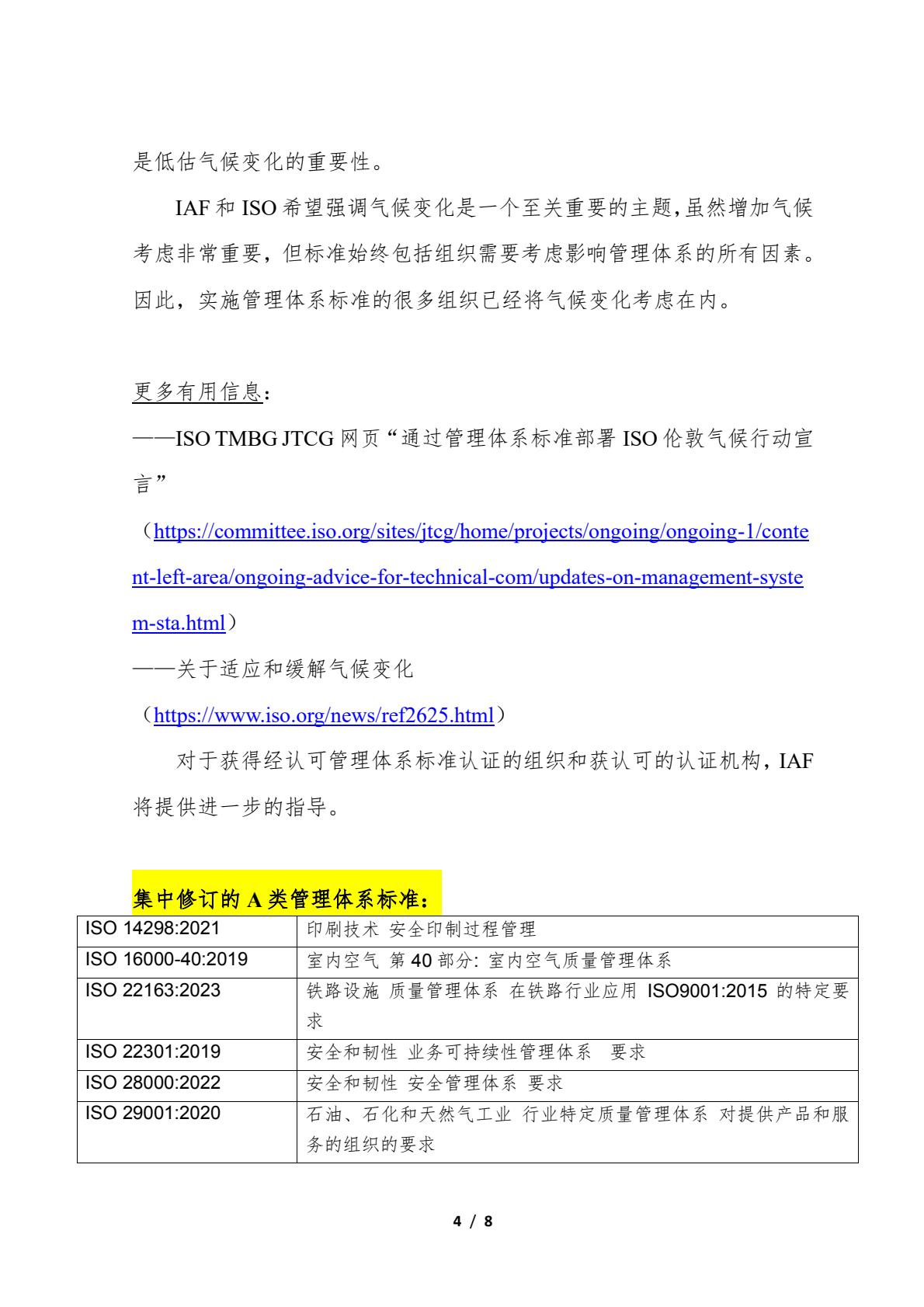
关于转发IAF和ISO在管理体系标准中增加对气候变化考虑的联合公报及相关情况的通知
2024-08-06 11:18:56
返回列表
上一篇:承诺书
下一篇:关于职业健康安全管理体系认证标准ISO 45001:2018转换工作安排致客户的通知的函
相关推荐